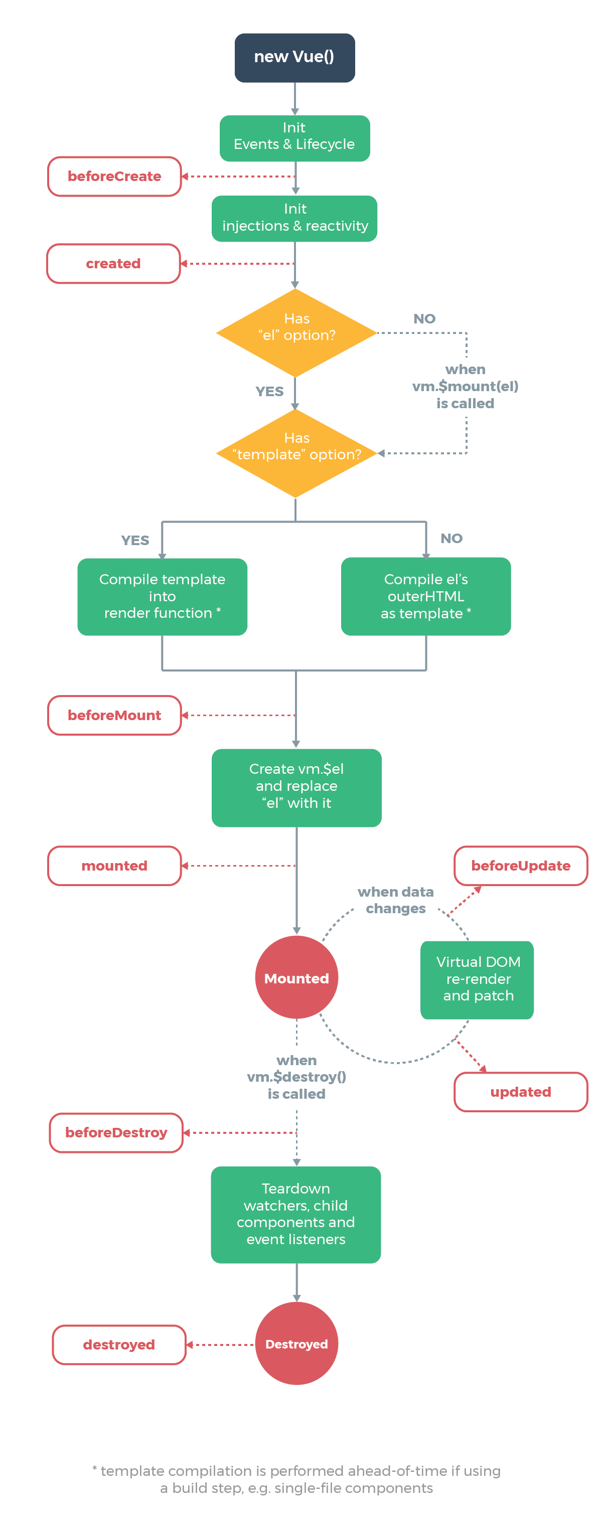
# 生命周期
每个 Vue 实例在被创建之前都要经过一系列的初始化过程。例如需要设置数据监听、编译模板、挂载实例到 DOM、在数据变化时更新 DOM 等。同时在这个过程中也会运行一些叫做生命周期钩子的函数,给予用户机会在一些特定的场景下添加他们自己的代码。

在我们实际项目开发过程中,会非常频繁地和 Vue 组件的生命周期打交道,接下来我们就从源码的角度来看一下这些生命周期的钩子函数是如何被执行的。
源码中最终执行生命周期的函数都是调用 callHook 方法,它的定义在 src/core/instance/lifecycle 中:
export function callHook (vm: Component, hook: string) {
// #7573 disable dep collection when invoking lifecycle hooks
pushTarget()
const handlers = vm.$options[hook]
if (handlers) {
for (let i = 0, j = handlers.length; i < j; i++) {
try {
handlers[i].call(vm)
} catch (e) {
handleError(e, vm, `${hook} hook`)
}
}
}
if (vm._hasHookEvent) {
vm.$emit('hook:' + hook)
}
popTarget()
}
@前端进阶之旅: 代码已经复制到剪贴板
callHook 函数的逻辑很简单,根据传入的字符串 hook,去拿到 vm.$options[hook] 对应的回调函数数组,然后遍历执行,执行的时候把 vm 作为函数执行的上下文。
在上一节中,我们详细地介绍了 Vue.js 合并 options 的过程,各个阶段的生命周期的函数也被合并到 vm.$options 里,并且是一个数组。因此 callhook 函数的功能就是调用某个生命周期钩子注册的所有回调函数。
了解了生命周期的执行方式后,接下来我们会具体介绍每一个生命周期函数它的调用时机。
# beforeCreate & created
beforeCreate 和 created 函数都是在实例化 Vue 的阶段,在 _init 方法中执行的,它的定义在 src/core/instance/init.js 中:
Vue.prototype._init = function (options?: Object) {
// ...
initLifecycle(vm)
initEvents(vm)
initRender(vm)
callHook(vm, 'beforeCreate')
initInjections(vm) // resolve injections before data/props
initState(vm)
initProvide(vm) // resolve provide after data/props
callHook(vm, 'created')
// ...
}
@前端进阶之旅: 代码已经复制到剪贴板
可以看到 beforeCreate 和 created 的钩子调用是在 initState 的前后,initState 的作用是初始化 props、data、methods、watch、computed
