# 题目
求出1~13的整数中1出现的次数,并算出100~1300的整数中1出现的次数?
为此他特别数了一下1~13中包含1的数字有1、10、11、12、13因此共出现6次,但是对于后面问题他就没辙了。
ACMer希望你们帮帮他,并把问题更加普遍化,可以很快的求出任意非负整数区间中1出现的次数(从1 到n中1出现的次数)。
# 思路
注意:11算出现了两个1
分别计算数字中每个位置可能出现1的情况,相加。
将数字分为两部分: 当前数字为1,其后面数字可能出现的情况low,当前数字为1,其前面数字可能出现的情况high,所有情况为low * high种情况。
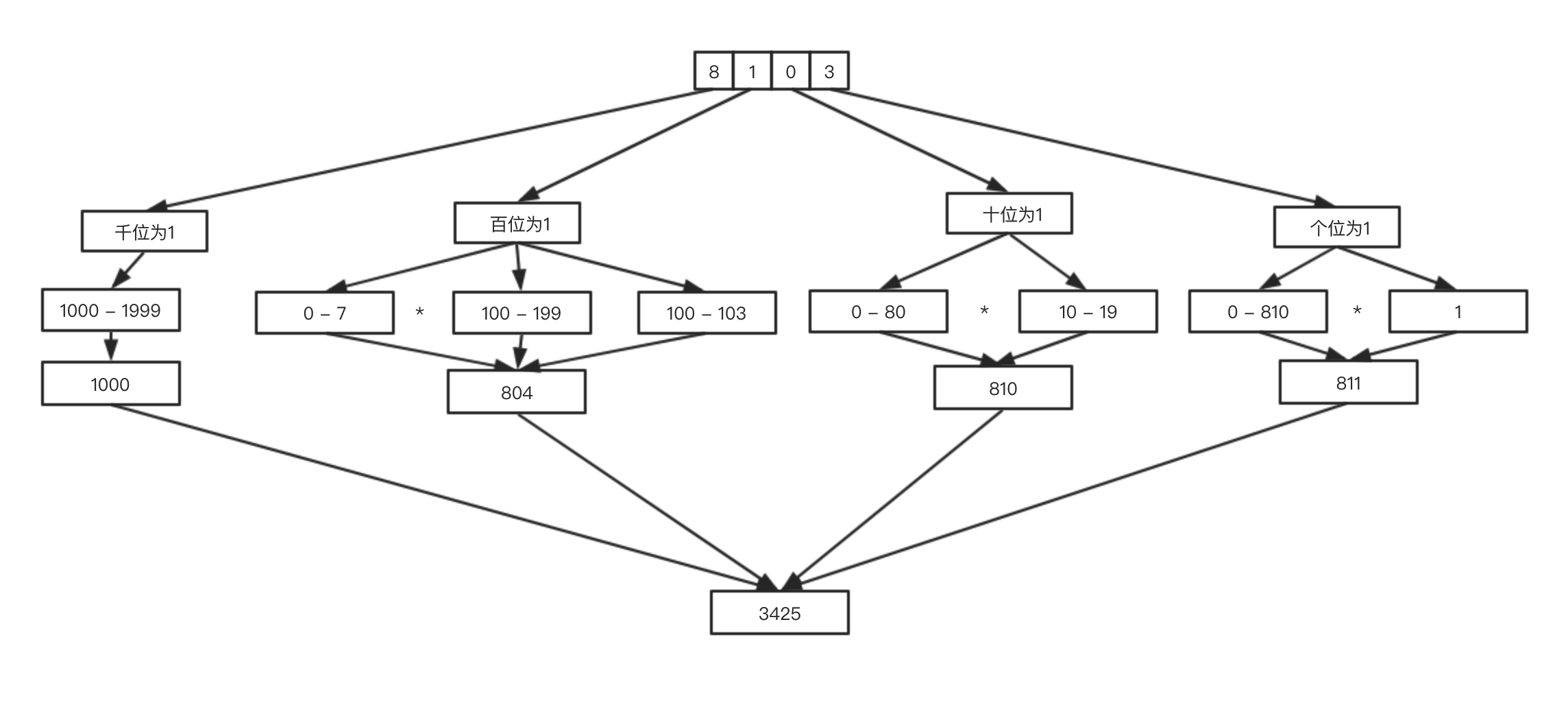
例如,在分析数字8103时:
-
个位
3: 个位已经是最低位了,所以low只有1中情况。high可以取0 - 810共811种情况,所有情况为1 * 811 = 811种情况。 -
十位
0:low可能为10 - 19共10种情况,high可以取0 - 80共81种情况,所有情况为81 * 10 = 810种情况。 -
百位
1:low可能为100 - 199共100种情况,high可以取0 - 7共8种情况;当high取8时,low还可以取100 - 104,所有情况为100 * 8 + 4 = 804种情况。 -
千位
8:low可能为1000 - 1999共1000种情况,当前已经是最高位了,high只有一种情况,所有情况为1000 * 1 = 1000种情况。

由以上示例:分三种情况考虑,现有数字abcde,分析百位数字c
c = 0: 有ab*100种情况c = 1: 有ab*100 + de + 1种情况c > 2: 有(ab+1) * 100种情况
c是abcde第3位数:
当前的量级:level = 10的(3-1)次方
ab = abcde / (level*10)c = (abcde / (level)) % 10de = abcde % level
# 代码
function NumberOf1Between1AndN_Solution(n) {
let count = 0;
let i = 1;
let high = low = current = level = 0;
let length = n.toString().length;
while (i <= length) {
level = Math.pow(10, i - 1); //第i位数位于什么量级 1 10 100 ...
high = parseInt(n / (level * 10));
low = n % level;
current = parseInt(n / level) % 10;
if (current === 0) {
count += (high * level);
} else if (current === 1) {
count += (high * level + low + 1);
} else {
count += ((high + 1) * level);
}
i++;
}
return count;
}
@前端进阶之旅: 代码已经复制到剪贴板
