# 题目
给一个链表,若其中包含环,请找出该链表的环的入口结点,否则,输出null。
# 思路
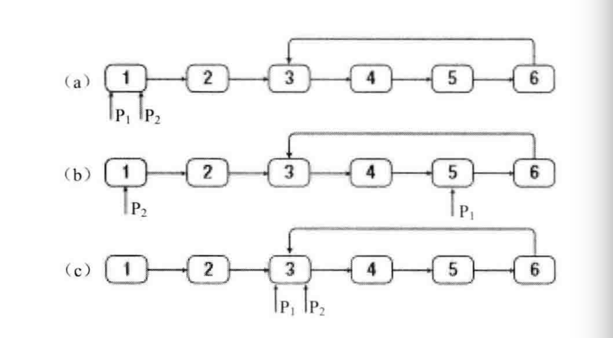
声明两个指针 P1 P2
-
1.判断链表是否有环: P1 P2 从头部出发,P1走两步,P2走一步,如果可以相遇,则环存在
-
2.从环内某个节点开始计数,再回到此节点时得到链表环的长度 length
-
3.P1、P2 回到head节点,让 P1 先走 length 步 ,当P2和P1相遇时即为链表环的起点

# 代码
function EntryNodeOfLoop(pHead) {
if (!pHead || !pHead.next) {
return null;
}
let P1 = pHead.next;
let P2 = pHead.next.next;
// 1.判断是否有环
while (P1 != P2) {
if (P2 === null || P2.next === null) {
return null;
}
P1 = P1.next;
P2 = P2.next.next;
}
// 2.获取环的长度
let temp = P1;
let length = 1;
P1 = P1.next;
while (temp != P1) {
P1 = P1.next;
length++;
}
// 3.找公共节点
P1 = P2 = pHead;
while (length-- > 0) {
P2 = P2.next;
}
while (P1 != P2) {
P1 = P1.next;
P2 = P2.next;
}
return P1;
}
@前端进阶之旅: 代码已经复制到剪贴板
# 考察点
- 链表
- 程序的鲁棒性
- 复杂问题拆解
